在LED驅動、USB-PD適配器、TV電源等“小體積+高功率因數”場景,傳統兩級PFC方案常因“元件多、體積大、調試難”被工程師詬病。必易推出的KP2801SGA,用一顆SOP-8封裝就把“準諧振升壓+恒壓PFC+高壓自供電+全套保護”打包完成:
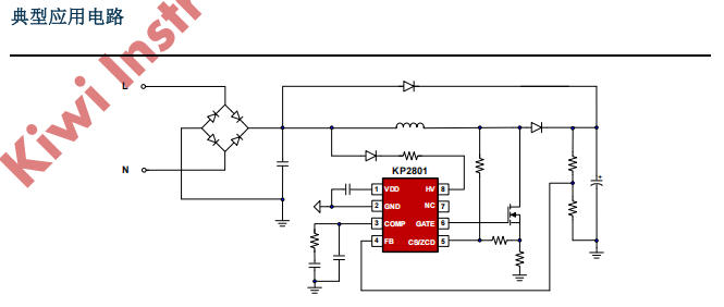
下文從管腳功能→內部框圖→典型應用→PCB設計逐一拆解,讓你一天完成75 W以內單級PFC設計。
| 項目 | 參數 |
|---|---|
| 封裝 | SOP-8,165 °C/W結到環境 |
| 工作模式 | QR-CRM/DCM自適應,最高250 kHz |
| 高壓啟動 | 700 V,啟動時間<200 ms,待機功耗<30 μA |
| 參考電壓 | 2.5 V±2 %(25 °C) |
| 保護全家桶 | VDD OVP/UVLO、BOP、FB_OVP/UVP、ZCD_OVP、OCP、AOCP、OTP、管腳開短路 |
| 典型功率 | 75 W(230 VAC),50 W(100-265 VAC) |

| 管腳 | 名稱 | 類型 | 關鍵功能 |
|---|---|---|---|
| 1 | VDD | P | 芯片電源,同時是高壓啟動輸出,外接10 μF+100 nF |
| 2 | GND | P | 信號+功率地,與采樣電阻單點連接 |
| 3 | COMP | O | 跨導放大器輸出,接II型網絡,決定TON與Burst |
| 4 | FB | I | 輸出電壓采樣,2.5 V基準,106 % OVP,0.3 V UVP |
| 5 | CS/ZCD | I | ①OCP/AOCP檢測 ②谷底檢測/輸入欠壓BOP ③ZCD_OVP |
| 6 | GATE | O | 驅動外部MOSFET,源/灌800 mA/900 mA,12 V鉗位 |
| 7 | NC | — | 懸空,增強爬電距離 |
| 8 | HV | P | 700 V高壓啟動&供電,串1 kΩ-2 kΩ提高浪涌能力 |
設計貼士:

HV腳0.5 mA→5 mA→25 mA三級恒流,VDD>10.2 V完成啟動
穩態根據負載自動切換供電模式,無需輔助繞組,BOM省3顆元件
滿載CRM,固定TON;輕載DCM降頻,THD仍<8 %
ZCD檢測Drain振蕩谷底,開關損耗下降15 %,EMI傳導余量>6 dB
Gm=100 μS,±20 μA源/灌能力
FB偏移>6 %時,200 μA動態上拉,負載跳變恢復時間<2 ms
COMP<1.1 V進入Burst,最低22 kHz,待機<30 mW
最高250 kHz鉗位,避免電感飽和
兩級OVP(FB_OVP+ZCD_OVP),應對分壓網絡開路/短路
AOCP 0.75 V/1 ms鎖存,旁路二極管短路仍能自恢復
OTP 150 °C關斷,120 °C恢復,滿足50 °C環溫75 W應用
工作波形:

| 測試項 | 230 VAC | 115 VAC | 行業限值 |
|---|---|---|---|
| PF | 0.97 | 0.99 | >0.9 |
| THD | 6 % | 4 % | <10 % |
| 效率 | 96.2 % | 95.8 % | >92 % |
| 待機功耗 | 30 mW | 35 mW | <75 mW |
| 傳導余量 | -8 dB | -7 dB | 0 dB |
| OTP觸發 | 150 °C | 150 °C | 150 °C |

| 功率段 | 建議型號 | MOSFET | 電感 | 應用 |
|---|---|---|---|---|
| 30 W | KP2801+4N65 | 0.65 Ω | 220 μH | LED驅動 |
| 45 W | KP2801+7N65 | 0.38 Ω | 330 μH | 24 V適配器 |
| 75 W | KP2801+11N65 | 0.19 Ω | 470 μH | TV電源 |
想再省空間?
深圳三佛科技提供技術支持,批量價格有優勢~
75 W以內單級PFC從此進入“36 mm × 60 mm”時代: