PL3378C SOP7封裝替換LP3783A/DP3773E原邊控制PWM功率開關
10W 5V 2A SOP7
10W 5V 2A SOP7
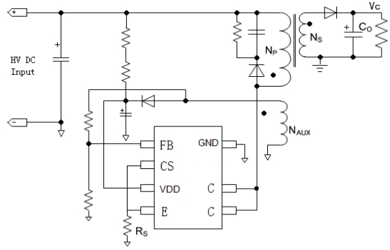
PL3378C是一款原邊控制,用于反激式開關電源的恒流/恒壓調節器。其高度集成了功率開關,并通過去除光耦以及次級控制電路,在簡化充電器/適配器等傳統的恒流/恒壓設計的同時實現了精確的電流和電壓調節。
PL3378C的復合模式的應用使芯片能夠實現低靜態功耗、低音頻噪音、高效率。滿載時芯片工作在PFM模式,隨著負載降低,芯片會逐漸進入到綠色模式,以提高整個系統的效率。
PL3378C同時具有多種保護功能:逐周期峰值電流檢測、VDD欠壓/過壓保護、輸出過壓保護、輸出短路保護和過溫保護等。

內置高壓功率BJT管,
全電壓范圍內高精度恒流/恒壓調節去除光耦和次級控制電路,
內置恒流調節的線電壓補償,
內置變壓器電感補償,
內置輸出線補償,
內置可提高效率的自適應PFM控制低啟動電流,
內置前沿消隱,
逐周期電流限制,
VDD欠壓/過壓保護,
輸出過壓保護,
輸出短路保護,
內置過溫保護。

手機充電器,
小功率率電源適配器,
LED驅動,
消費類的備用電源。