首頁 ? 常見問題
在電源管理領域,PSR(Power Supply Rejection)控制芯片扮演著至關重要的角色。LP3718系列作為芯茂微電子推出的PSR控制芯片,以其獨特的設計和性能在眾多同類產品中脫穎而出。本文將探討LP3718系列與其他PSR控制芯片相比的不同之處,并分析其優勢所在。
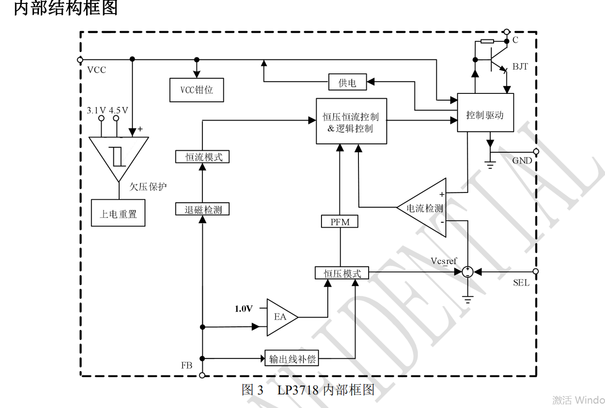
LP3718系列是專為高性能電源轉換設計的PSR控制芯片,它們集成了多種功能,包括但不限于過壓保護、欠壓保護、過流保護等。這些芯片設計用于滿足日益增長的電子設備對電源穩定性和效率的需求。

LP3718系列的一個顯著特點是其高集成度。與其他PSR控制芯片相比,LP3718系列集成了更多的保護功能和調節機制,減少了外部組件的需求,簡化了電路設計,同時提高了整體的可靠性和效率。
LP3718系列支持的輸入電壓范圍較寬,能夠適應不同國家和地區的電網波動。這一點對于全球銷售的電子設備尤為重要,因為它減少了因電壓不匹配導致的設備損壞風險。
在設計LP3718系列時,特別關注了EMI(電磁干擾)的優化。通過內部的精心設計,LP3718系列能夠有效降低噪聲和干擾,提升電源的清潔度,這對于提高整個系統的穩定性和可靠性至關重要。
LP3718系列在保證高性能的同時,也注重能效比。其低功耗的特性有助于延長電池供電設備的使用時間,同時減少能源浪費。

與其他PSR控制芯片相比,LP3718系列由于集成度高,設計復雜度相對較低。這使得工程師可以更快地進行電路設計和調試,縮短產品開發周期。
LP3718系列提供的保護功能更為全面,包括但不限于過溫保護、短路保護等,這些功能在某些其他PSR控制芯片中可能需要額外的組件來實現。
LP3718系列的設計使其能夠適應多種不同的電源拓撲結構,提供了更高的應用靈活性。這意味著同一個芯片可以用于多種不同的電源設計中,增加了設計的通用性。
LP3718系列由于其高性能和多功能性,被廣泛應用于智能手機、平板電腦、筆記本電腦等便攜式設備的充電器和電源適配器中,也適用于工業控制、醫療設備等對電源穩定性要求極高的領域。

LP3718系列以其高集成度、寬電壓范圍、優化的EMI性能、高效率和低功耗等特點,在PSR控制芯片市場中獨樹一幟。隨著電子設備對電源管理要求的不斷提高,LP3718系列將繼續以其卓越的性能,滿足市場的需求,為用戶提供更加穩定和高效的電源解決方案。